为助力中小企业规范用工管理、优化法治化营商环境,由东港区人力资源和社会保障局主导,日照市人力资源发展促进会、山东杰出人才发展集团参与编制的《中小企业劳动用工风险防控服务规范》(DB 3711/T 165-2025)地方标准于3月17日正式实施。这是国内首个针对中小企业劳动用工风险防控服务的地方标准。
目 次
前言
1范围
2规范性引用文件
3术语和定义
4服务内容
5服务流程
6评价与改进
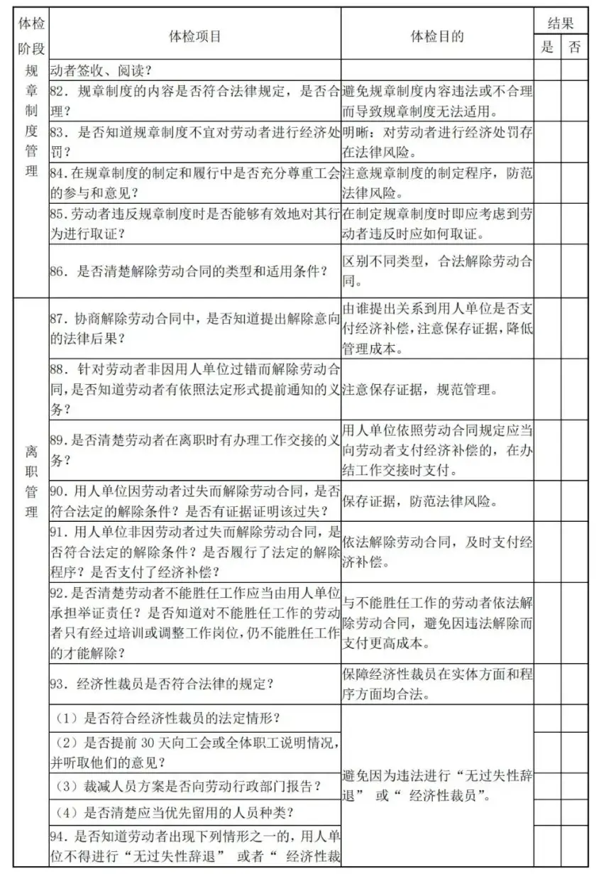
附录A(规范性)中小企业用工风险检测体检表
附录B(资料性)中小企业劳动用工风险检测报告
附录C(资料性)中小企业劳动用工风险防范体系规范工具
参考文献
前言
本文件按照GB/T1.1—2020《标准化工作导则第1部分:标准化文件的结构和起草规则》的规定起草。
请注意本文件的某些内容可能涉及专利。本文件的发布机构不承担识别专利的责任。
本文件由日照市人力资源和社会保障局提出、归口并组织实施。
本文件起草单位:日照市东港区人力资源和社会保障局、日照市人力资源发展促进会、山东杰出人才发展集团有限公司
本文件主要起草人:王延刚、牟兰江、安宝玉、安晓辉、王蓬勃、田玉婷、王贵芝
中小企业劳动用工风险防控服务规范
1范围
本文件规定了为中小企业劳动用工风险防控的服务内容、服务流程、评价与改进等。
本文件适用于为日照市行政区域内中小企业劳动用工风险防控提供服务的组织及个人,其他类型用人单位可以参照执行。
2规范性引用文件
下列文件中的内容通过文中的规范性引用而构成本文件必不可少的条款。其中,注日期的引用文件,仅该日期对应的版本适用于本文件;不注日期的引用文件,其最新版本(包括所有的修改单)适用于本文件。
3术语和定义
下列术语和定义适用于本文件。
企业法律风险enterprise legal risk
基于法律规定或者合同约定,由于企业外部环境及其变化,或者企业及其利益相关者的作为或者不作为导致的不确定性,对企业实现目标的影响。
风险管理risk management
指导和控制组织与风险相关的协调活动。
4服务内容
4.1招聘录用管理
4.1.1招聘广告避免就业歧视、虚假、夸大、不当承诺。
4.1.2试用期录用条件、期限、工资待遇等符合法律规定。
4.1.3入职资料内容、提交时间、标准具体明确。
4.2劳动合同管理
4.2.1劳动合同订立正确选择适用劳动合同的类型。
4.2.2劳动合同不存在免除单位责任、排除职工权利条款,单方变更满足法定条件或约定条件。
4.2.3劳动合同的续订、续延,避免发生未及时续订固定期限或无固定期限劳动合同以及降低签订劳动条件的法律风险。
4.3复合用工管理
4.3.1用人单位明确区分企业用工劳动关系人员与非劳动关系人员。
4.3.2用人单位对不完全劳动关系人员的管理使用。
4.3.3加强对灵活用工平台的使用及管控。
4.4薪酬福利管理
4.4.1用人单位按部门、岗位、工作内容、特定群体等多角度进行薪酬与福利设计。
4.4.2用人单位与劳动者约定薪酬发放方式。
4.4.3用人单位向劳动者提供其个人的工资清单。
4.5工时与休假管理
4.5.1用人单位根据自身实际确定执行标准工时、综合工时、不定时工时。
4.5.2明确未休年休假的休假程序及审批流程。
4.5.3年休假明确不同情形劳动者带薪年休假的核定和核算方法。
4.5.4病假与医疗期规章制度中明确医疗期及断续医疗期的计算与核定。
4.6社会保险管理
4.6.1用人单位明确劳动关系参保及非劳动关系不参保范围。
4.6.2用人单位明确参保的具体项目内容、明确社会保险缴纳基数。
4.6.3用人单位明确未依法缴纳、未足额缴纳的法律责任。
4.7竞业限制与培训、服务期管理
4.7.1竞业限制不得超过2年。
4.7.2竞业限制合理约定违约金,违约金数额、承担责任和支付办法由双方按照公平合理的原则采用书面形式约定。
4.7.3服务期协议附有效期约定,服务期期限不受劳动合同限制,但在合理范围内。
4.7.4约定的违约金合法,并合理分摊,违约金数额不得超过用人单位实际支付的培训费用。
4.8规章制度管理
4.8.1规章制度内容合法、合规有效。
4.8.2规章制度适时修订并履行规章制度的民主程序及公示。公示或告知劳动者留存备案。
4.9离职管理
4.9.1用人单位明确协商解除劳动关系的主体。
4.9.2用人单位对不辞而别劳动者的工资、交接、劳动关系解除等手续进行明确约定。
4.9.3劳动合同解除、终止存在法定续延情形的、避免直接终止劳动合同。
4.9.4解除劳动合同的协议内容严谨、完整。协商解除协议具备一次性封闭式对价补偿条款、无争议确认等条款。
5服务流程
5.1法律宣讲
5.1.1政策宣讲:开展法律法规和政策宣讲,到基层、行业商圈等开展劳动用工风险防控讲座活动。
5.1.2业务指导:指导基层劳动人事争议调解组织的业务指导和规范化建设。
5.2风险评估小组
以下风险评估小组可择一或多项。
a)专业评估小组:劳动仲裁、劳动监察、工伤认定、社保经办、人才就业服务等部门专家成立评
估小组。
b)内部评估小组:企业内部管理部门任命和委派人事、法务、内控等相关专业人员成立评估小组。
c)外部评估小组:第三方机构、工会、工商联、律师事务所等劳动争议调解专家成立评估小组。
5.3调查评估
5.3.1服务计划:与企业管理层或人力资源部门进行确定服务计划和工作目标。
5.3.2深入调研:通过现场考察、员工访谈等方式,了解企业的用工风险管理实际情况和相关信息。
5.3.3风险测评:对企业用工阶段九个模块进行调查测评、体检,识别潜在的风险领域(如劳动合同管理、工资支付、社保缴纳、劳动争议处理等)。按照风险等级进行分类,了解企业对劳动用工风险防控的具体需求和关注点,评估其可能的法律后果。测评内容见附录A。
5.4专家诊断
5.4.1测评报告:对用工风险测评结果,出具企业用工风险评估的报告,围绕用工管理的招、用、离全流程环节,分析劳动用工存在的风险。见附录B。
5.4.2措施设计:基于风险评估结果,在各风险节点制定风险防控措施。见附录C;
5.4.3合规审查:确保方案的每一项措施均符合国家和地方的劳动法律法规要求,避免因方案实施不当而引发新的合规风险。
5.5整改方案
5.5.1试点实施:选择部分部门或业务单元进行试点实施,收集反馈,调整和完善防控措施。
5.5.2流程优化与工具导入:优化企业现有的用工管理流程,并引入必要的节点管理工具。见附录C;
5.6回访巩固
5.6.1回访方式:采取预约和上门主动服务的方式,对用工风险变化、风险应对计划的执行进度情况回访。
5.6.2效果巩固:企业填写整改措施对照报告书,专家对企业用工风险防控措施进行优化和改进,巩固服务效果。
6评价与改进
6.1评价方式:
6.1.1企业反馈:通过面对面交流、实地回访、邮件沟通等方式收集客户的主观评价,了解企业对服务过程、专业能力、服务态度的看法。
6.1.2专家评审:可采用自我评价、第三方评价、用户评价等方式对劳动用工风险防控服务效果进行评价。专家对服务的专业性、合规性和有效性进行评审,提供改进建议。
6.2评价内容:
6.2.1质效分析:对收集的数据进行分析,评估服务的整体质量效果和各项指标的达成情况。
6.2.2案例总结:对典型服务案例进行深入分析,总结经验,为服务方式和内容的优化提供参考。
6.3评价结果
6.3.1识别问题:识别服务流程、服务响应、服务效果中的问题和薄弱环节,分析防控措施实施到位率,如人员培训、资源配置及整改措施执行等。
6.3.2改进方案:制定有针对性的改进方案,简化或重新设计服务流程,提高工作效率。明确责任人和改进时限。
6.4持续改进
6.4.1定期评审:建立定期评审机制,对服务情况和改进效果进行年度或半年度评审,确保服务标准和内容的持续改进。
6.4.2技术创新:关注行业内外的人工智能新技术、新方法,应用于劳动用工风险防控服务,提升服务质量和效率。
6.4.3动态调整:根据市场环境变化、法律法规更新和客户需求变化,动态适时调整服务内容。
附录B
(资料性)
中小企业劳动用工风险检测报告
日期: 年 月 日
感谢您参与企业用工风险检测问卷调查。根据您提供的数据和信息进行了风险评估和检测。
现将详细的风险检测报告如下:
一、招聘录用管理:
在招聘录用管理方面,存在以下潜在风险:
…………
为降低以上风险,建议企业采取以下措施:
…………
二、劳动合同管理:
在劳动合同管理方面,存在以下潜在风险:
…………
为降低以上风险,建议企业采取以下措施:
…………
三、非典型劳动关系管理:
在非典型劳动关系管理方面,存在以下潜在风险:
…………
为降低以上风险,建议企业采取以下措施:
…………
四、工资福利管理:
在工资福利管理方面,存在以下潜在风险:
…………
为降低以上风险,建议企业采取以下措施:
…………
五、社会保险管理:
在社会保险管理方面,存在以下潜在风险:
…………
为降低以上风险,建议企业采取以下措施:
…………
六、加班及休息休假管理:
在加班及休息休假管理方面,存在以下潜在风险:
…………
为降低以上风险,建议企业采取以下措施:
…………
七、员工培训保密协议竞业限制:
在员工培训保密协议竞业限制方面,存在以下潜在风险:
…………
为降低以上风险,建议企业采取以下措施:
…………
八、规章制度管理:
在规章制度管理方面,存在以下潜在风险:
…………
为降低以上风险,建议企业采取以下措施:
…………
九、离职管理:
在离职管理方面,存在以下潜在风险:
…………
为降低以上风险,建议企业采取以下措施:
…………
总结:
本次风险检测报告从招聘录用管理、劳动合同管理、非典型劳动关系管理、工资福利管理、加班及休息休假管理、社会保险管理、员工培训保密协议竞业限制、规章制度管理和离职管理九个模块的角度对企业用工风险进行了检测和评估。通过识别潜在风险并提出相应的建议措施,希望能够帮助贵企业提升用工管理水平,降低风险并保障企业的合规经营。
如需进一步讨论和解决方案的制定,请随时与我们联系。感谢您对我们工作的支持与配合。
附录C
(资料性)
中小企业劳动用工风险防范体系规范工具